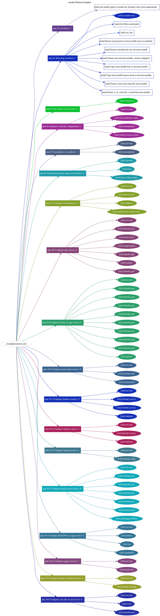
File:Ansible-playbook-grapher illustration of meza site playbook.svg
From Freephile Wiki
Size of this PNG preview of this SVG file: 156 × 598 pixels. Other resolutions: 62 × 240 pixels | 125 × 480 pixels | 200 × 768 pixels | 267 × 1,024 pixels | 534 × 2,048 pixels | 1,357 × 5,201 pixels.
Original file (Animated SVG file, nominally 1,357 × 5,201 pixels, file size: 182 KB)
Note: Due to technical limitations, thumbnails of this file will not be animated.
Made with ansible-playbook-grapher
File history
Click on a date/time to view the file as it appeared at that time.
| Date/Time | Thumbnail | Dimensions | User | Comment | |
|---|---|---|---|---|---|
| current | 07:00, 10 October 2025 | 1,357 × 5,201 (182 KB) | Admin (talk | contribs) |
You cannot overwrite this file.
File usage
The following page uses this file: